大会情報
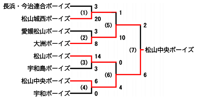
第52回日本少年野球夏季選手権大会予選(小学部)

6月19日(土):大会1日目
会 場
(1)長浜ふれあいパーク
1
2
3
4
5
6
7
8
9
10
11
12
13
計
長浜・今治連合ボーイズ
0
0
3
0
3
松山城西ボーイズ
5
5
10
x
20
長浜・今治連合ボーイズ
松山城西ボーイズ
投 手
新田真之2 八木昴1
綿﨑鉄2 松田陽莉1 大西裕人1
捕 手
砂田唱蔵
大西裕人 綿﨑鉄
本塁打
3塁打
綿﨑鉄
2塁打
新田真之 八木昴
綿﨑鉄
球 審
一 塁
二 塁
三 塁
備 考
試合動画
スコアブック
6月19日(土):大会1日目
会 場
(2)長浜ふれあいパーク
1
2
3
4
5
6
7
8
9
10
11
12
13
計
大洲ボーイズ
4
3
0
1
0
8
愛媛松山ボーイズ
1
1
0
0
1
3
大洲ボーイズ
愛媛松山ボーイズ
投 手
加形優心2,白石和記3
河野朔弥1(0/3),中田玲大3/3,河野朔弥1,中田玲大2
捕 手
井上大輔
奥村哉太
本塁打
井上大輔
3塁打
加形優心
石田広成
2塁打
高岡佑羽,加形優心
球 審
一 塁
二 塁
三 塁
備 考
試合動画
スコアブック
6月19日(土):大会1日目
会 場
(3)長浜ふれあいパーク
1
2
3
4
5
6
7
8
9
10
11
12
13
計
宇和島ボーイズ
1
0
2
0
3
松山ボーイズ
3
9
2
x
14
宇和島ボーイズ
松山ボーイズ
投 手
小笠原虎太郎1,高橋翔空1,小笠原虎太郎2
森大和3,萩森祐介1
捕 手
萩森祐介,楠翔伍
本塁打
3塁打
2塁打
一色颯太,楠翔伍,喜安悠太
球 審
一 塁
二 塁
三 塁
備 考
試合動画
スコアブック
6月20日(日):大会2日目
会 場
(4)長浜ふれあいパーク
1
2
3
4
5
6
7
8
9
10
11
12
13
計
宇和ボーイズ
0
0
0
0
0
0
0
松山中央ボーイズ
1
2
1
2
0
x
6
宇和ボーイズ
松山中央ボーイズ
投 手
増本真裕3(1/3),冨永煌太(2/3),和氣永佳1
吉金貫太4,吉川夢真2
捕 手
佐藤幹太
吉川夢真,永井飛向
本塁打
3塁打
2塁打
球 審
一 塁
二 塁
三 塁
備 考
試合動画
スコアブック
6月26日(土):大会3日目
会 場
(5)長浜ふれあいパーク
1
2
3
4
5
6
7
8
9
10
11
12
13
計
大洲ボーイズ
3
0
2
1
0
4
10
松山城西ボーイズ
0
0
0
1
0
0
1
大洲ボーイズ
松山城西ボーイズ
投 手
上田和3 西山航世3
綿﨑鉄2 大西裕人3(0/3) 松田陽莉1
捕 手
井上大輔
大西裕人 綿﨑鉄
本塁打
3塁打
2塁打
井上大輔2 加形優心 西山航世
早川紅也
球 審
一 塁
二 塁
三 塁
備 考
試合動画
スコアブック
6月26日(土):大会3日目
会 場
(6)長浜ふれあいパーク
1
2
3
4
5
6
7
8
9
10
11
12
13
計
松山中央ボーイズ
1
0
0
0
0
3
4
松山ボーイズ
0
0
0
0
0
0
0
松山中央ボーイズ
松山ボーイズ
投 手
吉金貫太3(2/3),永井飛向2(1/3)
森大和2,萩森祐介3(0/3),石丸想真(3/3)
捕 手
吉川夢真
萩森祐介,楠翔伍,萩森祐介
本塁打
3塁打
2塁打
吉金貫太,眞田壮馬
球 審
一 塁
二 塁
三 塁
備 考
試合動画
スコアブック
6月26日(土):大会3日目
会 場
(7)長浜ふれあいパーク
1
2
3
4
5
6
7
8
9
10
11
12
13
計
大洲ボーイズ
0
0
2
0
0
0
2
松山中央ボーイズ
2
0
2
0
2
x
6
大洲ボーイズ
松山中央ボーイズ
投 手
加形優心2(2/3),堀田孔生明1(2/3),兵頭翔和(2/3)
島田蒼士2(2/3),吉川夢真3(1/3)
捕 手
井上大輔
吉川夢真,永井飛向
本塁打
吉川夢真
3塁打
島田蒼士
2塁打
西山航世
吉金貫太2,江戸陵太
球 審
一 塁
二 塁
三 塁
備 考
試合動画
スコアブック
■ Home > 大会情報一覧 > 大会情報(2021年度)> 第52回日本少年野球夏季選手権大会予選(小学部)














