大会情報
2023年日本少年野球小学部卒団大会
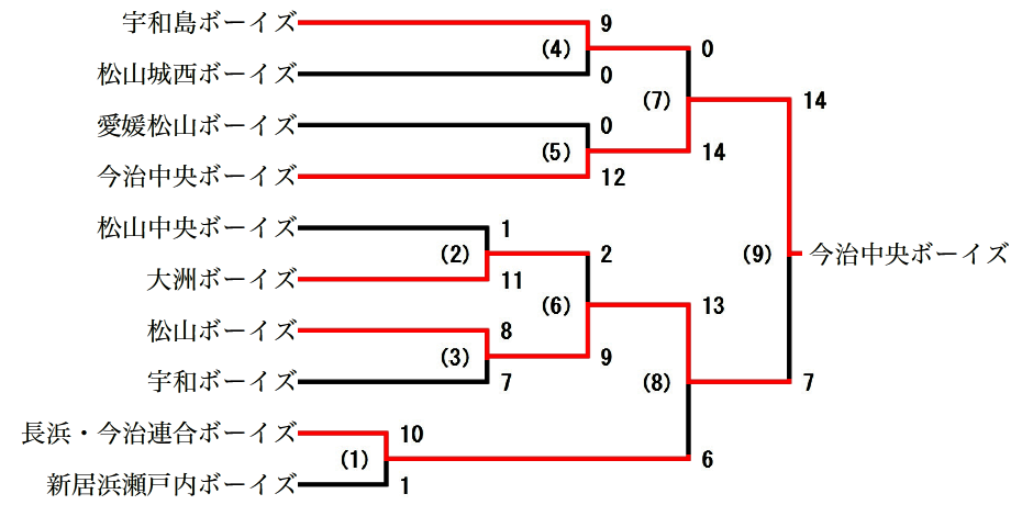
大会概要

3月4日(土):大会1日目
会 場
(2)宇和多目的グラウンド
1
2
3
4
5
6
7
8
9
10
11
12
13
計
松山中央ボーイズ
0
0
1
0
1
大洲ボーイズ
1
5
5
x
11
松山中央ボーイズ
大洲ボーイズ
投 手
栗林優桜(50球)-上山遥人(35球)
田中虎太郎(37球)-西山航世(10球)
捕 手
上山遥人-本田柊羽
西山航世-兵頭昴
本塁打
高岡佑羽 上田将暉
3塁打
栗林優桜
西山航世
2塁打
本田柊羽
渡邊鉱士 石岡信之介
球 審
一 塁
二 塁
三 塁
備 考
試合動画
スコアブック
3月4日(土):大会1日目
会 場
(3)宇和多目的グランド
1
2
3
4
5
6
7
8
9
10
11
12
13
計
松山ボーイズ
1
2
0
3
0
2
8
宇和ボーイズ
4
0
2
1
0
0
7
松山ボーイズ
宇和ボーイズ
投 手
森大和(31球)-船草玲太(46球)-石丸想真(31球)-長野翼(24球)
渡辺正人(70球)-菊池怜音(22球)
捕 手
長野翼-船草玲太
和氣克幸
本塁打
3塁打
2塁打
船草玲太2 森大和 長野翼 石丸想真2
松浦虎太郎 徳山大翔2 和氣克幸 菊池怜音 二宮治也2
球 審
一 塁
二 塁
三 塁
備 考
試合動画
スコアブック
3月4日(土):大会1日目
会 場
(4)宇和多目的グランド
1
2
3
4
5
6
7
8
9
10
11
12
13
計
宇和島ボーイズ
3
0
2
4
9
松山城西ボーイズ
0
0
0
0
0
宇和島ボーイズ
松山城西ボーイズ
投 手
氏原悠真(25球)-,中川翔太(11球)-髙橋翔空(14球)
石丸仁琥(70球)-門屋瑠衣(4球)
捕 手
藤原幹大-小笠原悠真
早川紅也
本塁打
清水幹太
3塁打
清水幹太 植田虎太郎 氏原悠真 信高満塁
2塁打
球 審
一 塁
二 塁
三 塁
備 考
試合動画
スコアブック
3月5日(日):大会2日目
会 場
(1)宇和多目的グランド
1
2
3
4
5
6
7
8
9
10
11
12
13
計
長浜・今治連合ボーイズ
10
0
10
新居浜瀬戸内ボーイズ
1
0
1
長浜・今治連合ボーイズ
新居浜瀬戸内ボーイズ
投 手
八木昴
土屋光輝(17球)-渡邊英翔(45球)-伊藤陽人
捕 手
砂田唱臓
宗近皇志-宮崎陸
本塁打
3塁打
砂田唱臓
2塁打
渡邊遥泰
球 審
一 塁
二 塁
三 塁
備 考
試合動画
スコアブック
3月5日(日):大会2日目
会 場
(5)宇和多目的グラウンド
1
2
3
4
5
6
7
8
9
10
11
12
13
計
愛媛松山ボーイズ
0
0
0
0
0
今治中央ボーイズ
1
1
10
x
12
愛媛松山ボーイズ
今治中央ボーイズ
投 手
石田広成(64球)-大森一樹(17球)
新子咲虎(39球)
捕 手
久保井悠
峯本崇裕
本塁打
藤岡慎太朗 峯本崇裕
3塁打
新子咲虎 池内昊斗
2塁打
池内昊斗
球 審
一 塁
二 塁
三 塁
備 考
試合動画
スコアブック
3月5日(日):大会2日目
会 場
(6)宇和多目的グランド
1
2
3
4
5
6
7
8
9
10
11
12
13
計
松山ボーイズ
0
0
7
2
9
大洲ボーイズ
0
0
2
0
2
松山ボーイズ
大洲ボーイズ
投 手
長野翼(56球)-森大和(10球)
西山航世(54球)-上田将暉(37球)
捕 手
船草玲太
兵頭昴
本塁打
3塁打
2塁打
船草玲太 佐藤陽仁 上田羚斗 石丸悠真
球 審
一 塁
二 塁
三 塁
備 考
試合動画
スコアブック
3月11日(土):大会3日目
会 場
(7)宇和多目的グランド
1
2
3
4
5
6
7
8
9
10
11
12
13
計
今治中央ボーイズ
6
0
3
5
14
宇和島ボーイズ
0
0
0
0
0
今治中央ボーイズ
宇和島ボーイズ
投 手
弓達明陽(61球)-三谷泰真(18球)
小笠原虎太郎(30球) -藤原幹大(40球) -氏原悠真(19球)-髙橋翔空(21球)
捕 手
峯本崇裕
藤原幹大-小笠原虎太郎-藤原幹大
本塁打
峯本崇裕
3塁打
2塁打
弓達明陽 新子咲虎 越智洸駕 木原悠翔
球 審
一 塁
二 塁
三 塁
備 考
試合動画
スコアブック
3月11日(土):大会3日目
会 場
(8)宇和多目的グランド
1
2
3
4
5
6
7
8
9
10
11
12
13
計
長浜・今治連合ボーイズ
4
2
0
0
6
松山ボーイズ
4
3
1
5
13
長浜・今治連合ボーイズ
松山ボーイズ
投 手
砂田唱臓(70球)-渡邊悠泰(15球)
眞鍋京志郎(23球)-堀岡珀斗(53球)
捕 手
八木昴
宮内悠誠
本塁打
石丸想真(2)
3塁打
2塁打
砂田唱臓
船草玲太 森大和 宮内悠誠
球 審
一 塁
二 塁
三 塁
備 考
試合動画
スコアブック
3月11日(土):大会3日目
会 場
(9)宇和運動公園 多目的グラウンド
1
2
3
4
5
6
7
8
9
10
11
12
13
計
今治中央ボーイズ
4
2
1
0
4
3
14
松山ボーイズ
3
4
0
0
0
0
7
今治中央ボーイズ
松山ボーイズ
投 手
峯本崇裕(57)-三谷泰真(52) -新子咲虎(9)
石丸想真(28)-森大和(70) -長野翼(38)-船草玲太(5)
捕 手
藤岡慎太朗-峯本崇裕
長野翼-船草玲太
本塁打
峯本崇裕 弓達明陽
石丸想真 長野翼
3塁打
船草玲太
2塁打
藤岡慎太朗 三谷泰真 別宮汰佑 2 弓達明陽
球 審
一 塁
二 塁
三 塁
備 考
試合動画
スコアブック
■ Home > 大会情報一覧 > 大会情報(2023年度)>2023年日本少年野球小学部卒団大会














